师资培训 | 生涯规划指导证书中级级师资&考评员培训
NOTICE
《中华人民共和国职业教育法》自2022年5月1日起施行, 第三十九条,职业学校应当建立健全就业创业促进机制,采取多种形式为学生提供职业规划、职业体验、求职指导等就业创业服务,增强学生就业创业能力。职业技能等级证书和生涯教育在立法层面得到国家重视,作为一项重大改革举措和制度设计,需要稳步扎实推进。教育部举办首届全国大学生职业规划大赛,以“筑梦青春志在四方,规划启航职引未来”为主题,以立德树人、就业育人为主线,努力打造强化生涯教育的大课堂。
东师理想职业生涯规划研究院、东北师大理想软件股份有限公司充分利用自身多年教育咨询服务经验,联合国内近百位专家开发了《生涯规划指导》系列课程,是国内唯一具备颁发《生涯规划指导》职业技能等级证书初、中、高级的培训评价组织。
现面向全国教师举办《生涯规划指导》职业技能等级证书师资及考评员培训,课程学习结束,颁发《生涯规划指导》师资培训证书和考评员证。中级考核通过后,颁发《生涯规划指导》职业技能等级证书中级证书,证书在教育部职业技能等级证书管理平台可查。
根据各省政策,可携证进行“双师型”教师参评。
一、组织单位
东北师大理想软件股份有限公司
二、培训形式
培训方式:
第一阶段:专家面授(直播同步)
1. 培训时间:2025年7月19日—7月22日
2.报到时间:2025年7月18日
3.报到地点:长春名门饭店(长春市人民大街4501号) 联系电话:0431—80575310 13756056048
4.培训地点:东北师大图书馆二楼报告厅
第二阶段:线上学习,面授课程结束后开始点播观看学 习(56课时)
师资介绍: 东北师大理想软件股份有限公司整合近百位生涯规划教育领域的专家、教授,组建强大的专家团队、为生涯规划职业等级认证做最坚实的业务保障。
黄天中教授:美国纽约州库克大学中国总校区校长,中国华侨大学校董、教授、博士生导师、生涯教育研究院院长。美国哈佛大学教育研究学院访问学者,美国爱荷华州德瑞克大学教育心理学博士,美国佐治亚州摩赛尔大学教育心理学硕士。
盖笑松教授:东北师范大学心理学院发展与教育心理学专业教授,博士研究生导师 。 教育部高等学校心理学类专业教学指导委员会委员,教育部基础教育教学指导专业委员会心理健康教育指导专委会委员,中国心理学会发展专业委员会副主任委员 、中国教育学会教育心理分会副主任委员。
刘海滨教授:东北师范大学就业创业教育研究院执行院长,教授、博士生导师。全国高校毕业生就业创业指导委员会委员,高校毕业生就业协会生涯发展教育工作委员会学术委员会副主任,教育部全国高校就业创业指导教师培训特聘专家。
路海东教授:东北师范大学教育学部心理学院教授,发展与教育心理学专业博士生导师。中国社会心理学会理事,中国心理学会社会心理学分会理事,吉林省心理学会常务理事副秘书长 。
孔洁珺教授:东东北师范大学化学学院党委书记,思想政治教育中心教授,博士生导师。首届“大学生职业发展与就业指导”课程教学大赛特等奖。
尹冠闳副教授:东师理想生涯规划研究院首席专家 、国际教练联盟 ICF 专业教练 、全球职业指导师 (GCDF) 、美国 BCC 生涯教练 、美国培训协会认证行动学习促动(CIF)国际DISC性格认证讲师 、教育部认证高级职业指导师 、全国大学生就业指导中心特聘培训师 。
三、培训对象
1. 主管领导、生涯指导教师、心理教师 、思政教师 :建立系统、完善的生涯规划教学体系、师训融合、书证融通
2. 就业、创业指导老师:帮助学生建立职业发展规划,促进学生高效就业、师训融合、书证融通。
3. 班主任 (辅导员)、专业学科授课教师、基础学科授课教师:在学生管理和教学的工作中,把生涯规划理念和职业规划意识融入工作中,帮助学生树立人生目标,激发学生学习内驱力。
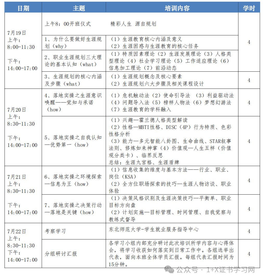
四、培训内容
第一阶段:专家面授(直播)课程


五、培训证书
1.课程学习结束,颁发《生涯规划指导》师资培训证书和考评员证。
2.中级考核通过后,颁发《生涯规划指导》职业技能等级证书中级证书。
六、收费标准及报名方式
《生涯规划指导》职业技能等级师资及考评员培训费:
3360 元/人(含中级证书考核费300元,教材费100元);
2960 元/人(不含中级证书考核费300元、教材费100元
如您需了解1+X证书学习资料
可扫码添加1+X证书学习网客服老师咨询!

关于我们
• “X证书学习网”专注于教育部1+X证书的线上学习平台。
• 面向考生,提供“1+X证书”考证培训的相关资讯、学习资源(课程、习题、备考资料等),助力考生高效考取相应的职业技能等级证书。
• 面向评价组织机构和中高等院校,提供评价机构资源、院校资源等一体化服务,助力快速、有序地推进“1+X证书”制度。
重要通知:“1+X证书学习网”现面向院校、评价组织等开放投稿与直播合作通道,大家可将内容与合作意向发送到我们邮箱,经审核后,5个工作日内安排发布到网站和公众号。投稿方式:【邮箱】416629209@qq.cn

